Quickstart Guide#

This section will quickly walk you through getting and building the BOUT++ source code, and running one of the examples.

Prerequisites#

To build BOUT++ and analyse the output of its models, you will need the following tools and libraries:

  • git (>= 2.x)

  • CMake

  • a C++-17 compiler (for example, GCC >= 8.0)

  • an MPI implementation (for example OpenMPI or MPICH)

  • The NetCDF C library

  • xBOUT (for analysis)

See Getting started and Advanced installation options for more information on installing these and other optional dependencies.

Make sure you have all of these installed, and in particular that nc-config is in your $PATH.

Building BOUT++#

We’ll clone the BOUT++ repository and build it in separate directories. We’re going to automatically download and built the netCDF C++ library as part of building BOUT++:

# Downloads the repo into BOUT-dev:
$ git clone https://github.com/boutproject/BOUT-dev.git
# Configure the build directory:
$ cmake -S BOUT-dev -B build_bout -DBOUT_DOWNLOAD_NETCDF_CXX4=ON
# Build the library with four threads:
$ cmake --build build_bout -j 4
# Build the conduction example:
$ cmake --build build_bout --target conduction

This might take a few minutes to build the whole library, especially the first time you build it.

Assuming that all went ok, you’ll now have built the Heat conduction physics model in build_bout/examples/conduction.

Running BOUT++#

We can now run the conduction example:

$ cd build_bout/examples/conduction
$ mpiexec -np 2 ./conduction

You should see some output like:

BOUT++ version 5.1.0
Revision: b3ee80bfa2ad9b875b69ab072a392b3f548efea8
Code compiled on Jul 27 2022 at 18:13:23

B.Dudson (University of York), M.Umansky (LLNL) 2007
Based on BOUT by Xueqiao Xu, 1999

Processor number: 0 of 2

pid: 28302

Compile-time options:
        Runtime error checking enabled, level 2
        Parallel NetCDF support disabled
        Metrics mode is 2D

...

9.900e+00          1       1.99e-02     0.8    0.0    0.1   66.4   32.8
1.000e+01         10       2.10e-02     3.8    0.0    0.1   64.6   31.5
Step 100 of 100. Elapsed 0:00:02.0 ETA 0:00:00.0
Run finished at  : Thu Jul 28 10:17:31 2022
Run time : 2 s
        Option datadir = data (default)
        Option settingsfile = BOUT.settings (default)
Writing options to file data/BOUT.settings
        Option time_report:show = 0 (default)

(where we’ve cut out lots of text from the middle!)

Your exact output will differ a bit from the above, particularly the revision hash and dates/times.

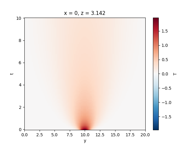
We can now have a look at the results using xBOUT:

>>> import xbout
>>> df = xbout.open_boutdataset("data/BOUT.dmp.*.nc")
>>> df["T"].plot()
>>> import matplotlib.pyplot as plt ; plt.show()

which should produce something similar to the following figure:

Heat conduction example

Fig. 1 A 1D heat conduction example shows how an initial Gaussian temperature perturbation changes over time.#